2024届毕业生秋招已开启,新的求职季,升学、就业、考公、考编等就像是摆在毕业生们面前的选项卡,在实现人生目标的岔路口,选择哪一项通关成为不可逃避的问题。但就业形势转变的大环境下,也有部分毕业生脱离“社会时钟”,不再像以前那样顺大潮毕业找工作,而是有更多选择。作为应届毕业生有哪些优势?应届生应该坚持找理想工作还是先有份工作?一起来看看吧。
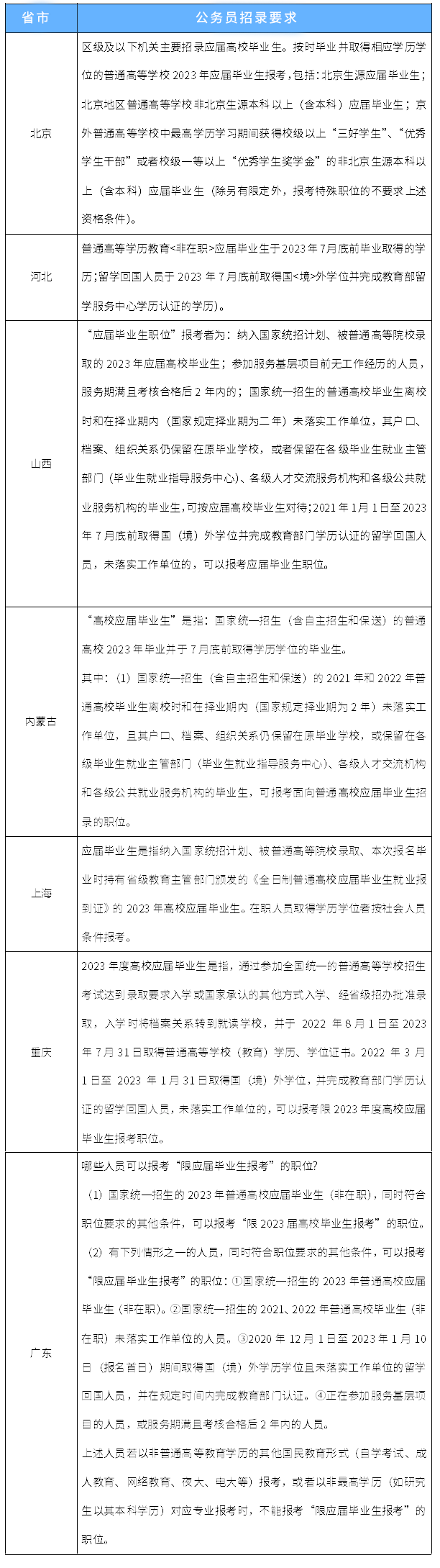
今年7月,福建省明确报考福建省公务员、事业单位、国有企业、央企在闽机构的当年度应届高校毕业生,应届生身份认定相关规定。应届生身份以本人毕业证书落款年度为准,即当年度应届生签订就业协议、劳动合同、缴交社保等均不影响其应届生身份认定;上年度毕业生具有工作经历以及社保缴交记录的,可报考应届生岗位。国考对于应届生身份有明确要求。2023年国考政策解答中,关于2021年、2022年普通高校毕业生是否能以应届高校毕业生的身份报考的问题,政策规定国家统一招生的普通高校毕业生离校时和在择业期内(国家规定择业期为二年)未落实工作单位,其户口、档案、组织关系仍保留在原毕业学校,或者保留在各级毕业生就业主管部门(毕业生就业指导服务中心)、各级人才交流服务机构和各级公共就业服务机构的毕业生,可按应届高校毕业生对待。除了国考相关规定,各地区公务员、事业单位招考等的要求中,是否有“应届毕业生身份报考资格”主要由招考单位界定和审核。根据2023年各地区公务员招录公告,“限应届毕业生报考”的职位,主要要求包括对应届毕业生取得学历学位的时间,以及留学回国毕业生完成学历认证的时间,择业期范围内的普通高校毕业生等。公务员招考还涉及档案接收、落户等相关问题。今年取消报到证后,人社部等五部门印发了招聘录用、落户、档案接收传递等相关规定。高校毕业生和有关单位可通过中国高等教育学生信息网(https://www.chsi.com.cn)查询和验证高校毕业生学历、学位信息。”事业单位招考时间并不固定,面向应届生的招聘,招聘对象多为当年的应届毕业生,且设有年龄限制,不含各类委培生、定向生。有些事业单位对应届毕业生在校期间的经历也有要求,比如未与任何单位存在劳动(录用、聘用)关系、无补考记录、无实际工作单位、未签订劳动合同、未缴纳社会保险等。2023年各地区公务员招录要求汇总
上下滑动查看↓
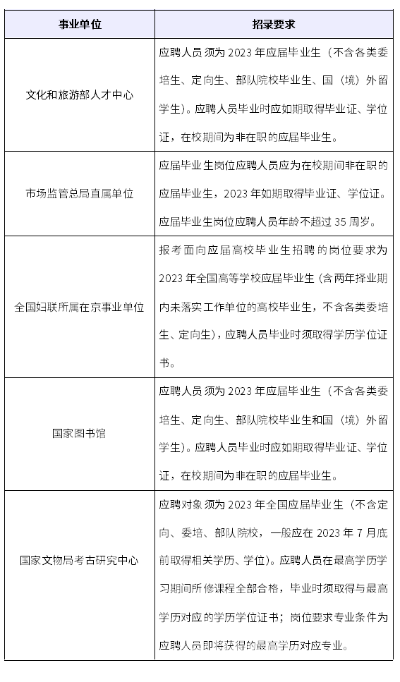
2023年事业单位招录要求汇总
上下滑动查看↓
中国电信2023年度夏季校园招聘截图↓

字节跳动2024年校招截图↓

企业每年都开展校招,对应届毕业生身份也有要求。在企业校招中,国企和私营企业对应届生身份的要求不同,部分国企招聘应届生范围包括在择业期内的应届毕业生,而私企主要招聘符合毕业年份范围要求的应届毕业生,即“当年应届毕业生”。比如中国电信2023年夏季招聘,面向的2023届及2022届应届毕业生。而作为私营企业字节跳动2024年校招面向2024届应届毕业生,在2023年9月至2024年8月期间毕业,中国大陆以毕业证为准,且最高学历毕业后无全职工作经验。毕业前的校园招聘(秋招和春招以及夏招)为应届毕业生提供较好的找工作机会,因此毕业生最佳就业时间大致是毕业期内的半年到一年,这个阶段,无论是央国企还是私企校园招聘规模较大,应届毕业生可以选择的企业范围更广,且拥有求职优势。今年多省市相继明确国有企业责任,规定国企招聘应届生的规模。比如安徽省发布通知,要求国有企业社会招聘人员中应届毕业生的比例不低于50%。贵州也要求国企在年度招聘计划中安排不低于50%的就业岗位面向高校毕业生定向招聘。另外,企业对校招的应聘者要求相对较低,因为应届毕业生普遍没工作经验,这时候更看重的是你的综合能力、主动性和可塑性,另外面向应届生的校招职位种类也较多。但是社招应聘,普遍对工作经验或者工作能力有深度的考察。国考、省考以及选调生考试、三支一扶、西部计划等面向符合条件的应届毕业生岗位较多,有些岗位仅限应届毕业生。以国考为例,2023年共计划招录3.71万人,设置2.5万个计划专门招录应届高校毕业生,仅面向应届生招录的人数,由2019年度的39.17%,上升至2023年度的67.4%。在国务院办公厅发布的《关于优化调整稳就业政策措施全力促发展惠民生的通知》中便提出,稳定机关事业单位岗位规模,挖掘党政机关、事业单位编制存量,统筹自然减员,加大补员力度,稳定招录、招聘高校毕业生规模等要求。今年上半年各地启动的事业单位招聘中,不少地区就特别强调了面向应届生的政策倾斜力度。下半年的事业单位招聘中,多地和单位也针对应届生推出支持政策。事业单位招聘有专门面向应届毕业生的报考岗位。以此次哈尔滨市的事业单位考试为例,在429个招录岗位中仅面向应届毕业生的岗位占到近五分之一。与此同时,不少地区和单位也针对应届生推出支持政策,如吉林省省直事业单位的招聘公告显示,符合岗位资格条件的2023年普通高校应届毕业生报考不受年龄限制。许多城市为了长远发展,希望留住和引进人才,出台应届生可直接落户的政策。以上海为例,博士应届生和双一流大学硕士应届生,符合基本申报条件可直接落户。对于未来想要在一二线城市落户的同学来说,如果能够以应届生身份落户,自然是最佳选择。很多市政府、区政府会对前来就业的应届生有各种补贴政策,比如就业补贴、租房补贴、生活补贴等。今年就有许多城市开放租房补贴,如江西南昌设立34个“洪漂驿站”,为异地来昌求职的面向非南昌户籍的应届毕业生,提供7天免费住宿。只要收到面试通知,都可以申请入住。其他省市也有相关租房补贴政策,应届生们可以打电话到当地的人力资源局进行相关咨询。应届毕业生数量逐年上升,就业压力激增。受疫情影响的三年,社会经济发展变化明显,每个人都身处复杂多变的“乌卡时代”。随着中央部门及各地出台政策措施,面向高校毕业生挖掘更多的政策性岗位,事业编制、公务员、基层项目等岗位增多。“宇宙的尽头是编制”,涌向央企、国企、公务员、事业编等成为毕业生求职趋势,形成就业求“稳”的就业价值观。很多人都渴望安稳,找工作都想着找一个“铁饭碗”并没有错,但是安于稳定的人在时代的变迁中难免变得越来越脆弱。真正的体制内工作,是否适合每一个人,这是颇有争议的问题。能在体制内晋升迅速的人毕竟是少数,大部分人都困囿于琐碎的基层工作之中。这样看来“体制内”工作,并不是真正意义上的“稳了”,要时刻提醒自己不要温水煮青蛙,不要忘记时刻更新自己,提升自己,要努力保持像在企业工作时那样不停奔跑的状态,走出舒适区,防止躺平,才是给自己最大的稳定。另外,选择到市场化竞争强烈的民营企业或互联网大厂,或许人生拥有了更多体验,也增加了延伸自身价值的更多可能。如果你在未来选择上感到迷茫无助,那么不能一步到位就多走几步,理想的工作应该是长期奋斗的目标,只要坚持总能到达目的地。也可以在短期内先找份工作或者参加一些职业培训和实习项目,明确自己想达到的目标,深入了解行业所需的核心竞争力及完整的上下游产业链,积累人力资本、专业技能、数字化技能、人际沟通能力等,为理想工作打好基础。脱离社会时钟,选择现实意义上的“躺平”,消费时间以寻找人生所向也是另一种形式的前进。纽约时间比加州时间早三个小时,但加州时间并没有变慢。有人22岁就毕业了,但等了五年才找到稳定的工作。有人25岁就当上CEO,却在50岁去世。也有人到50岁才当上CEO,然后活到90岁。每个人本来就有自己的发展时区。身边有些人看似走在你前面,也有些人看似走在你后面,但其实每个人在自己的时区都有自己的步程。风险管理大师纳西姆·尼古拉斯·塔勒布提出在生活中可以采取杠铃策略:一个杠铃的两端比较重,中间比较轻,一端是极度的风险规避,一端是极度的风险偏好。无论是选择求职、参加公招考试或者选择提升学历、延迟毕业,还是脱离社会时钟,选择提升自己或等待机会实现自我。对于应届生来说都像是处在杠铃的两端,风险都会存在。但持续探索、终身学习,让自己的专业度够精深、能力层够多元才是抵御职场风险的根本,只有这样我们才能迎接好各种挑战和机遇。最后,人生不是精密仪器,无论哪种选择,都无关对错。愿每一位同学都能认清方向,找准定位,理性就业。